内网登录
zrw
通知公告

2026年上海市行知中学招收市级艺术骨干学生资格确认工作方案(戏剧)

2026 03/27

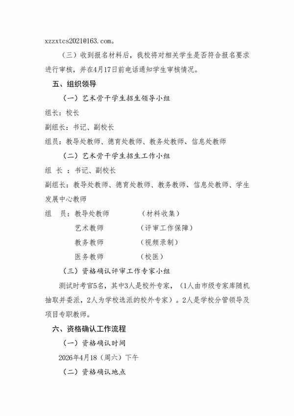
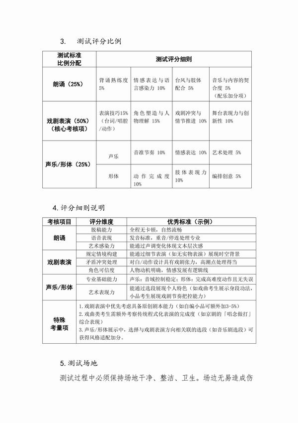
  2026年上海市行知中学招收市级艺术骨干学生资格确认工作方案(戏剧)如下:

1.jpg

2.jpg

3.jpg

4.jpg

5.jpg

6.jpg

附件:
附件.docx (14K)

关闭