内网登录
求真做真人
zrw
切换导航
网站首页
学校概况
学校简介
领导团队
部门设置
教师风采
行知校史
党团工作
党建工作
团委工作
群团工作
德育之窗
德育课程
班级管理
文体艺术
心理教育
社会实践
家校互动
教学工作
教学常规
教研活动
科技教育
竞赛信息
教学展示
教学科研
教师培训
科研动态
生活教育中心
交流共建
交流信息
交流掠影
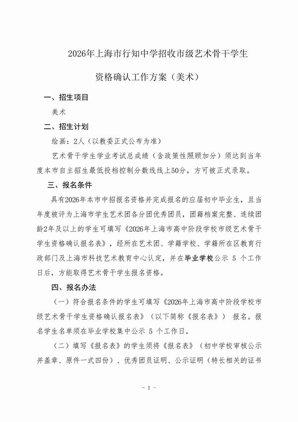
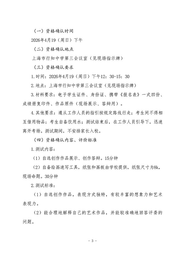
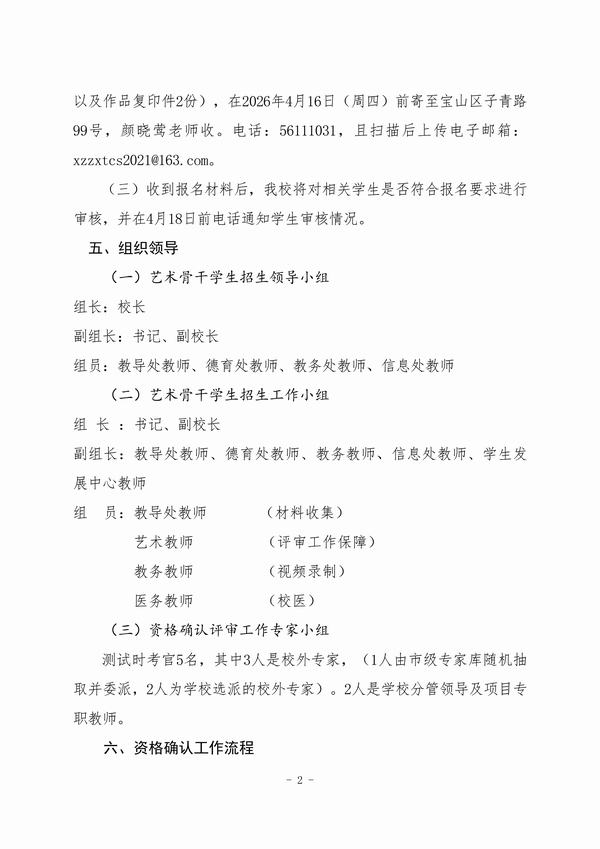
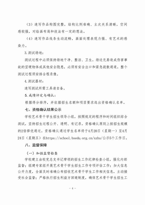
招生信息
招生政策
学校介绍
名师引领
学科基地
特色课程
缤纷校园
互动留言
文明校园