2023学年上海师范大学附属宝山罗店中学高中教育收费公示一览表

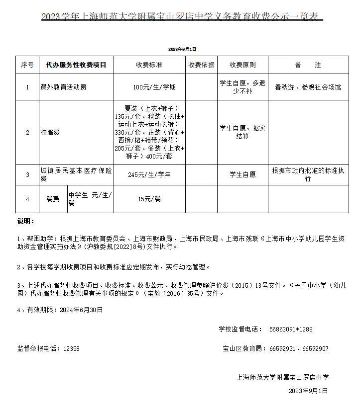
说明:
1、帮困助学:根据上海市教育委员会、上海市财政局、上海市民政局、上海市残联《上海市中小学幼儿园学生资助资金管理实施办法》(沪教委规[2022]8号)文件执行。
2、各学校每学期收费项目和收费标准应定期发布,实行动态管理。
3、上述代办服务性收费项目、收费标准、收费公示、收费管理参照沪价费〔2015〕13号文件。《关于中小学(幼儿园)代办服务性收费管理有关事项的规定》(宝教〔2016〕35号)文件。
4、有效期限:2024年6月30日
学校监督电话:56863091*1288
监督举报电话:12358 宝山区教育局:66592931、66592907
上海师范大学附属宝山罗店中学
2023年9月1日



上海罗店中学欢迎你!