2022年交华中学小升初云看校通道

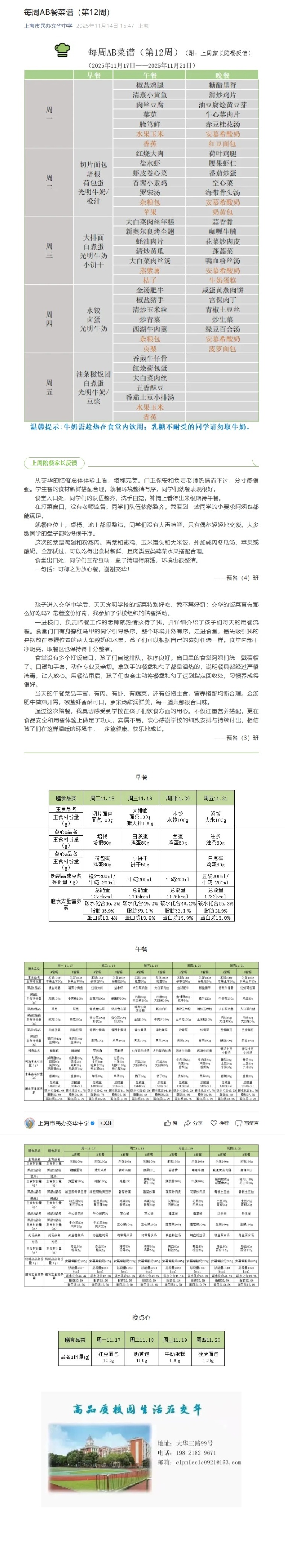
每周AB餐菜谱(第12周)

2025

11/14

屏幕截图_18-11-2025_124235_mp.weixin.qq.com.jpg

- THE END-